Công nghệ
Công nghệ sản xuất nước cốt chanh mật ong
Nhà cung ứng: Công Ty TNHH Sản Xuất Thương Mại Trung Nam An
Danh mục: Công nghệ thực phẩm
Thông tin chủ sở hữu (Nhà cung ứng)
Tên đơn vị / Cá nhân chủ sở hữu
Công Ty TNHH Sản Xuất Thương Mại Trung Nam An
Thông tin liên hệ
| Người đại diện: | Huỳnh Trung Việt |
| ĐT (NCC): | 0934128799 |
| Email (NCC): | huynhtrungviet@yahoo.com |
Thông tin công nghệ
Tên công nghệ / Quy trình
Công nghệ sản xuất nước cốt chanh mật ong
Xuất xứ
☑ Trong nước (Việt Nam)
☐ Nước ngoài
Mô tả chi tiết giải pháp
Bối cảnh & Vấn đề giải quyết
- Quy trình sản xuất nước cốt chanh mật ong
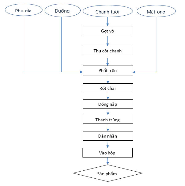
Nguyên lý vận hành & Sơ đồ quy trình
- Các quá trình gọt vỏ, lấy cốt, dán nhãn làm thủ công: cần các bàn inox, thùng chứa nước, rổ chứa vỏ…
- Quá trình phối trộn: bồn nấu khuấy trộn 200L dùng để nhập liệu vào phối trộn và gia nhiệt Quá trình chiết rót: máy chiết bán tự động, kết hợp theo năng suất yêu cầu Quá trình đóng nắp: máy hỗ trợ vặn nắp chai
- Quá trình thanh trùng: bể nước điều nhiệt đun bằng điện trở để thanh trùng sau khi chiết chai
- Chuyển giao công nghệ dựa trên yêu cầu của doanh nghiệp.
Thông số kỹ thuật chủ yếu
- Công suất 120-150 lít/mẻ (4-5 tiếng)
- Dung tích chai 200ml
Ưu điểm nổi bật
- Hạn sử dụng sản phẩm là 12 tháng
- Hương thơm chanh và mật ong đặc trưng, được bên B đánh giá cảm quan chấp nhận, được lưu mẫu làm đối chứng
- Sản phẩm không sử dụng chất bảo quản
Đánh giá mức độ phát triển công nghệ (TRL)
Mức độ sẵn sàng công nghệ TRL
| Chọn | Cấp độ | Mô tả |
|---|---|---|
| ☐ | TRL 1 | Nghiên cứu cơ bản và các nguyên tắc cơ bản của công nghệ được quan sát. |
| ☐ | TRL 2 | Khái niệm công nghệ và/hoặc ứng dụng được hình thành. |
| ☐ | TRL 3 | Thử nghiệm khái niệm và đánh giá phân tích ban đầu. |
| ☐ | TRL 4 | Công nghệ được chứng minh trong phòng thí nghiệm. |
| ☐ | TRL 5 | Công nghệ được chứng minh trong môi trường mô phỏng. |
| ☐ | TRL 6 | Công nghệ được chứng minh trong môi trường thực tế. |
| ☐ | TRL 7 | Nguyên mẫu hệ thống được trình diễn trong môi trường hoạt động. |
| ☐ | TRL 8 | Hệ thống hoàn chỉnh và được thử nghiệm. |
| ☑ | TRL 9 | Ứng dụng thực tế – thị trường. |
Khả năng ứng dụng & Hiệu quả kinh tế
Lĩnh vực ứng dụng
☑ Công nghệ thực phẩm
Phương thức chuyển giao & Dịch vụ hỗ trợ
Hình thức chuyển giao
☐ Chuyển giao quyền sử dụng (Li-xăng)
☐ Chuyển nhượng quyền sở hữu
☐ Góp vốn bằng công nghệ
☐ Chìa khóa trao tay
☐
Khác:
Chứng nhận & Tài liệu số
Chứng nhận chất lượng
☐ ISO / CE / HACCP
☐ Phiếu kiểm nghiệm Quatest
☐
Khác:
Chưa có thông tin chứng nhận.
Dữ liệu đa phương tiện
—
-
Giải pháp giám sát nhiệt độ độ ẩm kho hàng hóa qua Internet
Giá tham khảo : 0 VND
☆☆☆☆☆Mã sản phẩm: E-Sensor IoT
-
Công nghệ chưng cất tinh dầu phân đoạn các loại tinh dầu có độ tinh khiết lớn hơn 99%
Giá tham khảo : 0 VND
★★★★★Mã sản phẩm: 20813
-
Giải pháp giám sát nhiệt độ, độ ẩm không dây E-SENSOR® STORAGE T
Giá tham khảo : 0 VND
☆☆☆☆☆Mã sản phẩm: 15013
-
Công nghệ chưng cất phân đoạn tinh dầu thực vật có độ tinh khiết lớn hơn 99%
Giá tham khảo : 0 VND
★★★★★Mã sản phẩm: 22282
-
Sáng chế Tháp sinh học (BIoTower(TM)) vạn vật kết nối (IoT)
Giá tham khảo :
☆☆☆☆☆Mã sản phẩm: 20647
-
Công nghệ tạo chủng vi sinh vật biểu hiện protein tái tổ hợp ở Bacillus subtilis
Giá tham khảo : 0 VND
☆☆☆☆☆Mã sản phẩm: 19339
-
Giải pháp giám sát nhiệt độ, độ ẩm xe chở hàng hóa qua internet
Giá tham khảo : 0 VND
☆☆☆☆☆Mã sản phẩm: 15012
-
Quy trình chiết xuất chitin và chitosan từ ấu trùng ruồi lính đen
Giá tham khảo : 0 VND
☆☆☆☆☆Mã sản phẩm: 22296
-
Công nghệ tiệt trùng bằng nhiệt độ và áp suất cao ứng dụng trong bảo quản thực phẩm
Giá tham khảo : 4,500,000,000 VND
★★★★★Mã sản phẩm: 20791
-
Giải pháp truy xuất nguồn gốc và chống giả cho nông sản ứng dụng công nghệ lượng tử nano
Giá tham khảo : 0 VND
★★★★★Mã sản phẩm: 27642
-
Nền tảng quản lý QR code xác thực truy xuất thông tin nông sản
Giá tham khảo : 0 VND
★★★★★Mã sản phẩm: 27640